2022아이파트너즈
현대자동차 WWN 페이지 SEO 최적화
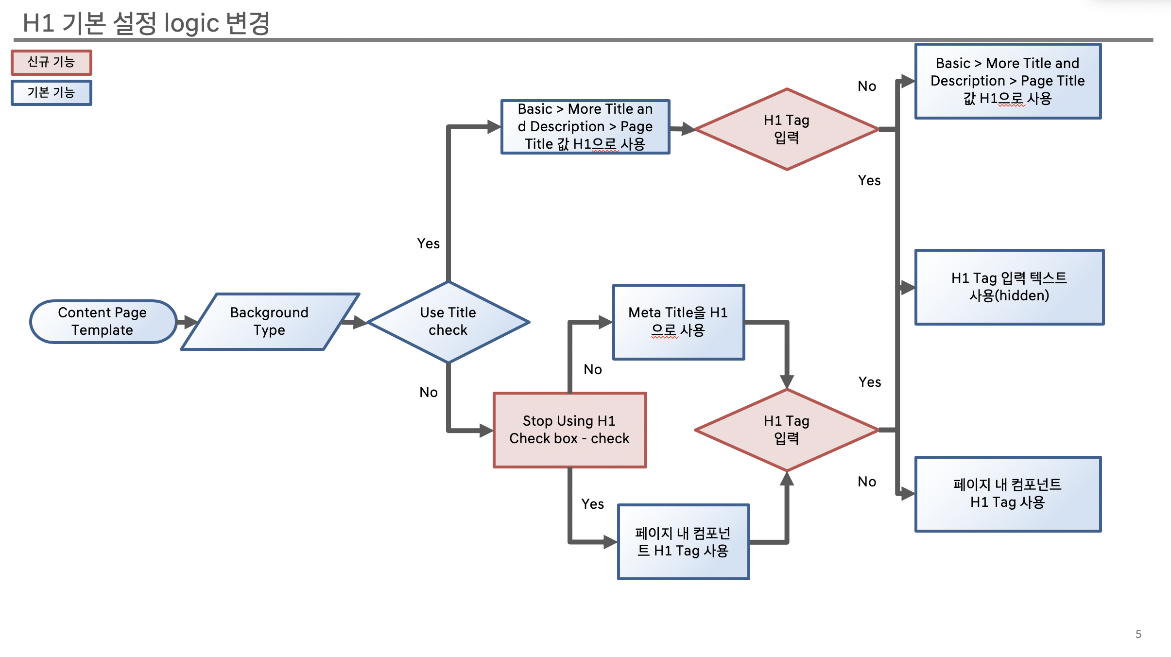
19개국 Heading tag 분석 및 AEM 시스템 개선
기간
2022.02 ~ 2022.05
역할
WWN 19개국 Heading tag 분석 및 AEM 시스템 개선
성과
H1 tag 중복 제거, H2~H4 tag 재정의로 SEO 최적화 완료
SEOHeading tagAEM19개국

SEO 분석 결과 1
Scroll
C
Context
맥락
배경
현대자동차 글로벌 사이트 검색 엔진 노출 개선 필요
문제 정의
Heading tag 중복 및 구조 오류로 SEO 점수 저하
제약사항
19개국 사이트 동시 적용, AEM Component 구조 제약
I
Insight
인사이트
핵심 발견
✓H1 중복 제거로 SEO 점수 평균 25점 향상
✓Heading 구조 개선으로 검색 노출 순위 상승
✓AEM Component 표준화로 향후 SEO 관리 용이성 확보
S
Solution
솔루션
19개국 사이트 Heading tag 구조 분석 및 AEM Component 재설계
협업
SEO 전문가, AEM 개발팀, 글로벌 운영팀
프로젝트 화면

SEO 분석 결과 1
+

SEO 분석 결과 2
+

SEO 개선 결과
+

SEO 점수 향상
+

SEO 개선 후
+
P
Performance
성과
SEO 점수 (평균)
Before
68점
→
After
68점
↑+37%
H1 중복 페이지
Before
245개
→
After
245개
↓-100%
학습 및 성장
- →대규모 다국가 사이트 SEO 최적화 경험
- →AEM 기반 Heading 구조 체계화
- →SEO 기술 요구사항과 개발 제약사항 조율